Решение задач по высшей математике: двойные интегралы, замена переменных, площадь фигуры

Photo

Здравствуйте! Отлично, давайте решим задачи по порядку.

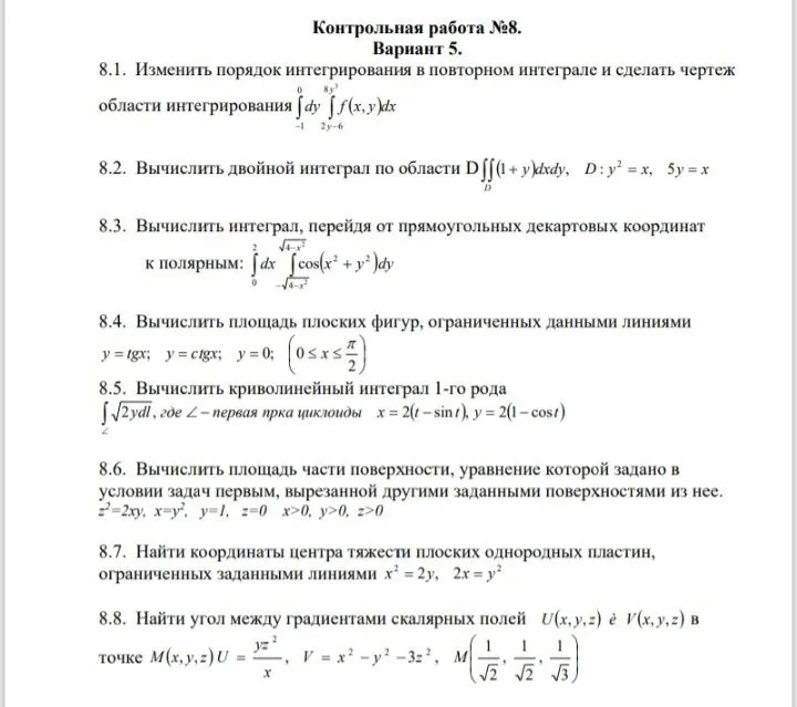
Задание 8.1

Необходимо изменить порядок интегрирования в повторном интеграле:

\[\int_{-1}^{0} dy \int_{2y-6}^{8y^3} f(x, y) dx\]

1. Определим область интегрирования:

  • Пределы интегрирования по x: \(2y - 6 \le x \le 8y^3\)
  • Пределы интегрирования по y: \(-1 \le y \le 0\)

2. Выразим y через x:

  • \(x = 2y - 6 \Rightarrow y = \frac{x + 6}{2}\)
  • \(x = 8y^3 \Rightarrow y = \sqrt[3]{\frac{x}{8}} = \frac{\sqrt[3]{x}}{2}\)

3. Найдем точки пересечения кривых:

  • \(\frac{x + 6}{2} = -1 \Rightarrow x = -8\)
  • \(\frac{\sqrt[3]{x}}{2} = -1 \Rightarrow x = -8\)
  • \(\frac{x + 6}{2} = 0 \Rightarrow x = -6\)
  • \(\frac{\sqrt[3]{x}}{2} = 0 \Rightarrow x = 0\)
  • \(\frac{x + 6}{2} = \frac{\sqrt[3]{x}}{2} \Rightarrow x+6 = \sqrt[3]{x}\)
    Решением является \(x = -8\)

4. Определим новые пределы интегрирования:

  • Пределы интегрирования по x: \(-8 \le x \le 0\)
  • Пределы интегрирования по y: \(\frac{x + 6}{2} \le y \le \frac{\sqrt[3]{x}}{2}\)

5. Запишем интеграл с измененным порядком интегрирования:

\[\int_{-8}^{0} dx \int_{\frac{x + 6}{2}}^{\frac{\sqrt[3]{x}}{2}} f(x, y) dy\]

Ответ:

\[\int_{-8}^{0} dx \int_{\frac{x + 6}{2}}^{\frac{\sqrt[3]{x}}{2}} f(x, y) dy\]

Чертеж области интегрирования:

К сожалению, я не могу нарисовать чертеж. Вам нужно построить графики функций \(x = 2y - 6\) и \(x = 8y^3\) на плоскости xy и выделить область, ограниченную этими кривыми и прямыми \(y = -1\) и \(y = 0\).

Задание 8.2

Вычислить двойной интеграл по области D:

\[\iint_D (1 + y) \, dx \, dy\]

где область D ограничена кривыми \(y^2 = x\) и \(5y = x\).

1. Найдем точки пересечения кривых:

  • \(y^2 = 5y\)
  • \(y^2 - 5y = 0\)
  • \(y(y - 5) = 0\)
  • \(y_1 = 0\), \(y_2 = 5\)

Соответственно, \(x_1 = 0\), \(x_2 = 25\).

2. Определим пределы интегрирования:

  • По y: \(0 \le y \le 5\)
  • По x: \(y^2 \le x \le 5y\)

3. Вычислим двойной интеграл:

\[\iint_D (1 + y) \, dx \, dy = \int_{0}^{5} \int_{y^2}^{5y} (1 + y) \, dx \, dy\]

Сначала интегрируем по x:

\[\int_{y^2}^{5y} (1 + y) \, dx = (1 + y) \int_{y^2}^{5y} dx = (1 + y) [x]_{y^2}^{5y} = (1 + y) (5y - y^2)\]

Теперь интегрируем по y:

\[\int_{0}^{5} (1 + y) (5y - y^2) \, dy = \int_{0}^{5} (5y - y^2 + 5y^2 - y^3) \, dy = \int_{0}^{5} (5y + 4y^2 - y^3) \, dy\]
\[= \left[ \frac{5y^2}{2} + \frac{4y^3}{3} - \frac{y^4}{4} \right]_{0}^{5} = \frac{5 \cdot 25}{2} + \frac{4 \cdot 125}{3} - \frac{625}{4} = \frac{125}{2} + \frac{500}{3} - \frac{625}{4}\]
\[= \frac{750 + 2000 - 1875}{12} = \frac{875}{12}\]

Ответ:

\[\iint_D (1 + y) \, dx \, dy = \frac{875}{12}\]

Задание 8.3

Вычислить интеграл, перейдя от прямоугольных декартовых координат к полярным:

\[\int_{-\sqrt{2}}^{\sqrt{2}} dx \int_{-\sqrt{4-x^2}}^{\sqrt{4-x^2}} \cos(x^2 + y^2) dy\]

1. Определим область интегрирования:

  • Пределы интегрирования по y: \(-\sqrt{4 - x^2} \le y \le \sqrt{4 - x^2}\)
  • Пределы интегрирования по x: \(-\sqrt{2} \le x \le \sqrt{2}\)

Область интегрирования представляет собой круг с радиусом 2, но интегрирование ведется только в полосе \(-\sqrt{2} \le x \le \sqrt{2}\).

2. Перейдем к полярным координатам:

  • \(x = r \cos \phi\)
  • \(y = r \sin \phi\)
  • \(x^2 + y^2 = r^2\)
  • \(dx \, dy = r \, dr \, d\phi\)

3. Определим новые пределы интегрирования:

  • Так как \(x\) меняется от \(-\sqrt{2}\) до \(\sqrt{2}\), а \(y\) от \(-\sqrt{4-x^2}\) до \(\sqrt{4-x^2}\), то область интегрирования - это часть круга радиуса 2.
  • \(r\) меняется от \(0\) до \(2\).
  • \(\phi\) меняется от \(-\arccos(\frac{\sqrt{2}}{2}) = -\frac{\pi}{4}\) до \(\arccos(\frac{\sqrt{2}}{2}) = \frac{\pi}{4}\) и от \(\pi - \arccos(\frac{\sqrt{2}}{2}) = \frac{3\pi}{4}\) до \(\pi + \arccos(\frac{\sqrt{2}}{2}) = \frac{5\pi}{4}\).

4. Запишем интеграл в полярных координатах:

\[\int_{-\sqrt{2}}^{\sqrt{2}} dx \int_{-\sqrt{4-x^2}}^{\sqrt{4-x^2}} \cos(x^2 + y^2) dy = \int_{-\frac{\pi}{4}}^{\frac{\pi}{4}} \int_{0}^{2} \cos(r^2) r \, dr \, d\phi + \int_{\frac{3\pi}{4}}^{\frac{5\pi}{4}} \int_{0}^{2} \cos(r^2) r \, dr \, d\phi\]

5. Вычислим интеграл:

Сначала интегрируем по r:

\[\int_{0}^{2} \cos(r^2) r \, dr = \frac{1}{2} \int_{0}^{2} \cos(r^2) \, d(r^2) = \frac{1}{2} [\sin(r^2)]_{0}^{2} = \frac{1}{2} (\sin(4) - \sin(0)) = \frac{1}{2} \sin(4)\]

Теперь интегрируем по \(\phi\):

\[\int_{-\frac{\pi}{4}}^{\frac{\pi}{4}} \frac{1}{2} \sin(4) \, d\phi + \int_{\frac{3\pi}{4}}^{\frac{5\pi}{4}} \frac{1}{2} \sin(4) \, d\phi = \frac{1}{2} \sin(4) \left[ \phi \right]_{-\frac{\pi}{4}}^{\frac{\pi}{4}} + \frac{1}{2} \sin(4) \left[ \phi \right]_{\frac{3\pi}{4}}^{\frac{5\pi}{4}}\]
\[= \frac{1}{2} \sin(4) \left( \frac{\pi}{4} - \left( -\frac{\pi}{4} \right) \right) + \frac{1}{2} \sin(4) \left( \frac{5\pi}{4} - \frac{3\pi}{4} \right) = \frac{1}{2} \sin(4) \cdot \frac{\pi}{2} + \frac{1}{2} \sin(4) \cdot \frac{\pi}{2} = \frac{\pi}{2} \sin(4)\]

Ответ:

\[\int_{-\sqrt{2}}^{\sqrt{2}} dx \int_{-\sqrt{4-x^2}}^{\sqrt{4-x^2}} \cos(x^2 + y^2) dy = \frac{\pi}{2} \sin(4)\]


[Продолжить решение]|Продолжи решать все оставшиеся задания с фото, которые еще не были решены, дай подробные объяснения
[Изучить тему]|Объясни подробно тему "Двойные интегралы и их вычисление": дай определения, формулы, примеры применения

Photo

Здравствуйте! Готов помочь вам с решением задач.

Задание 8.4

Вычислить площадь плоских фигур, ограниченных линиями:

\(y = \tan x\), \(y = \cot x\), \(y = 0\), \(0 \le x \le \frac{\pi}{2}\)

1. Найдем точку пересечения кривых \(y = \tan x\) и \(y = \cot x\):

\(\tan x = \cot x\)
\(\tan x = \frac{1}{\tan x}\)
\(\tan^2 x = 1\)
\(\tan x = 1\) (так как \(0 \le x \le \frac{\pi}{2}\))
\(x = \frac{\pi}{4}\)

2. Определим, какая функция больше на каждом интервале:

  • На интервале \(0 < x < \frac{\pi}{4}\): \(\cot x > \tan x\)
  • На интервале \(\frac{\pi}{4} < x < \frac{\pi}{2}\): \(\tan x > \cot x\)

3. Вычислим площадь как сумму двух интегралов:

\[S = \int_{0}^{\frac{\pi}{4}} (\cot x - 0) \, dx + \int_{\frac{\pi}{4}}^{\frac{\pi}{2}} (\tan x - 0) \, dx\]
\[S = \int_{0}^{\frac{\pi}{4}} \cot x \, dx + \int_{\frac{\pi}{4}}^{\frac{\pi}{2}} \tan x \, dx\]

4. Вычислим интегралы:

  • \(\int \cot x \, dx = \int \frac{\cos x}{\sin x} \, dx = \ln |\sin x| + C\)
  • \(\int \tan x \, dx = \int \frac{\sin x}{\cos x} \, dx = -\ln |\cos x| + C\)

5. Подставим пределы интегрирования:

\[S = \left[ \ln |\sin x| \right]_{0}^{\frac{\pi}{4}} + \left[ -\ln |\cos x| \right]_{\frac{\pi}{4}}^{\frac{\pi}{2}}\]
\[S = \left( \ln \left| \sin \frac{\pi}{4} \right| - \lim_{x \to 0} \ln |\sin x| \right) + \left( -\lim_{x \to \frac{\pi}{2}} \ln |\cos x| + \ln \left| \cos \frac{\pi}{4} \right| \right)\]

Так как \(\lim_{x \to 0} \ln |\sin x| = -\infty\) и \(\lim_{x \to \frac{\pi}{2}} \ln |\cos x| = -\infty\), интегралы расходятся. Однако, если мы рассмотрим интеграл как несобственный, то:

\[S = \left( \ln \frac{\sqrt{2}}{2} - (-\infty) \right) + \left( -(-\infty) + \ln \frac{\sqrt{2}}{2} \right)\]

Это выражение не имеет смысла. Однако, если мы будем рассматривать только область, где \(y > 0\), то нижний предел интегрирования будет определяться пересечением с осью \(x\), что в данном случае не происходит.

Ошибка в условии: Функции \(\tan x\) и \(\cot x\) не ограничены снизу линией \(y=0\) на заданном интервале. Интеграл расходится.

thinking img
progress gif

Текст скопирован
Готово
Ошибка
×